Key Regulations for Import and customs clearance of Aircraft Engines in Dubai

AIRCRAFT PARTS CUSTOMS CLEARANCE DUBAI
Key Highlights
- To bring in aircraft engines to Dubai, you need to have a trading license from the Department of Economic Development.
- You must also get approval from the General Civil Aviation Authority (GCAA) for important engine parts. This helps make sure the engines meet safety standards in civil aviation.
- For the customs clearance process, you have to give a commercial invoice, certificate of origin, packing list, and bill of lading.
- If you get help from a skilled customs broker or agent, it will make the customs procedures for aircraft engine imports in Dubai go well.
- Most of the things you bring in will have a 5% customs duty based on the CIF value. You will also have to pay 5% VAT on top.
- If your company is in a free zone, you will not have to pay customs duties for imports or exports.
Introduction
The United Arab Emirates has become a top place for the aviation industry in the world. Dubai is a key city for this. The country has a strategic location. There are also many major airlines here. This makes the United Arab Emirates a strong player in global aviation. A big reason for this is the busy market for aircraft parts. Engine parts are very valuable in this market. Many people and companies want to work in this area.
If you want to work in the import process for this sector, you need to understand customs clearance. The rules to bring in aircraft engines can seem hard to follow. You have to know what licenses, documents, and steps are needed. This knowledge is key if you want to avoid problems or delays. It helps your business run well in this fast-moving area of the world.
Regulatory Environment for Importing Aircraft Engines in Dubai
The import of aircraft engines into Dubai must follow clear customs regulations. These rules keep things safe and make sure they stay legal. The Federal Customs Authority sets the main customs regulations for all of the UAE. Local offices, like Dubai Customs, take care of the daily work and check that the rules are being followed in the area. The rules are very strict, mainly for aircraft components or other things that cost a lot or are sensitive.
Meeting regulatory compliance is not just about filling out forms. It means you have to follow strict rules from the General Civil Aviation Authority. The civil aviation authority takes care of safety and manages civil aviation. The GCAA also sets import regulations for important parts, like engines. If you want to bring these parts in, you need to make sure your shipment meets these rules. You should know about both customs and civil aviation rules. This is important if you want to bring items in the right way. The next parts will talk about the main authorities and standards that help with import regulations and civil aviation needs.
Governing Authorities and Their Roles
There are some groups in Dubai that manage the import of aircraft engines. Each one plays its own part. The Federal Customs Authority is the main body that sets customs policies for the UAE. But every emirate also has its own customs authorities. They are the ones that follow and use these policies.
When you want to bring things into Dubai, you need to work with Dubai Customs. The people at Dubai Customs check what is coming in. They look at the papers for the goods. They also get any duty money that needs to be paid.
The customs authorities and the Department of Economic Development (DED) in Dubai are both involved in the process. The DED will give you the trade license you need to open a business for importing. If you do not get the license from the DED, you cannot bring goods in for business use on the mainland. This is the first step you need to take before you start bringing in your items.
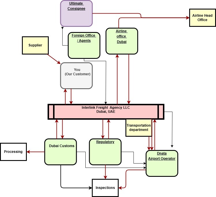
For aviation needs, the General Civil Aviation Authority (GCAA) and Dubai Civil Aviation Authority (DCAA) have an important role. They watch over how things run in civil aviation. The GCAA is the top group that works on aviation safety and security. It gives special permits for trading aircraft, engines, and other main parts. The best way to follow all rules from these relevant authorities is to work with a licensed customs broker like Interlink. A good agent knows what the civil aviation authority wants. They help you with customs clearance and make sure all rules are met. This helps make the whole process smooth and quick.
Relevant International and UAE Aviation Standards
You must follow both local and global rules when you bring aircraft engines into Dubai. The aviation industry in the UAE always goes with best practices from other countries. This helps make sure there is good safety and things work well. Every part of the plane brought in has to meet strong safety standards. These safety standards are used all over the world. The rules cover how things are made, how people take care of them, and also how every part can be tracked. The country has these high levels to make sure the aviation industry stays safe and strong.
The General Civil Aviation Authority (GCAA) is the main group that checks civil aviation rules in the UAE. The civil aviation authority looks at every aircraft engine that comes in. It makes sure each engine meets safety standards. The GCAA goes through the airworthiness papers, how the engine was cared for, and what it has faced during its use. This helps the General Civil Aviation Authority know that the engine can be safe for use. The rules from the GCAA help keep people safe and support the UAE’s civil aviation industry.
Importers need to show lots of documents that prove their aircraft engines follow the set rules. These papers can come from the company that made the engine or a certified shop. If the engine does not meet these rules, the shipment will not get in. This means Dubai puts a strong focus on quality control and wants to keep its name as a top place in aviation.
Trading License and Approvals Required
Before you bring aircraft engines into Dubai, you need the right paperwork. A trading license from the economic department in the emirate is the main thing you need to have. This license lets your business do things like bring in and sell goods. If you deal with aircraft parts, getting this license is the first and most important step in the application process.
Besides having a general trading license, you will need other approvals to bring in things like aircraft engines. These approvals are needed for goods that cost a lot or that the government wants to watch closely. Groups for each industry hand out these approvals. If you are trading aircraft engines, you need clear permission from the civil aviation authority. A general trading license by itself will not be enough to trade aircraft engines. In the next parts, you will see how to get the main licenses and permits from the civil aviation authority and for civil aviation.
Obtaining an Aircraft Engine Import License in Dubai
To import aircraft engines into Dubai for your company, you need to get a General Trading License from the Department of Economic Development. This license is needed for the import process. It lets your business bring items into Dubai and send them out. With this, your company will be seen as legal in the UAE.
To get this license, you need to give a business plan, some details about where you work, and other key company papers. After you have it, the license lets you buy, sell, and move many types of goods. It might not be called an "aircraft engine import license," but this business license is needed if you want to trade these engine parts. When you have this license, you can begin to check out the next steps for special approvals.
You need to know that the DED license lets you do general trade. But if you want to start trading aircraft engines, you will need extra approvals. These must come from the groups that manage aviation rules.
You can see the DED license as your pass into the business. But if you want to trade aircraft engines, you have to do what the aviation sector asks.
This step-by-step process helps your business follow the law. It also makes sure you meet the safety and technical rules in the industry.
Special Permits from the General Civil Aviation Authority (GCAA)
A regular trade license lets you do most types of business. But if you want to bring in big aircraft components like engines, there is more to do. You have to get special permits from the General Civil Aviation Authority (GCAA). The GCAA is the main group for civil aviation safety in the UAE.
For trading aircraft and certain important aircraft components, you must have their approval. This is the rule because engines and some parts are so important for how a plane works and for the safety of the people on board.
Getting these special permits is a simple process. You have to fill out a different application and give it to the GCAA. This is not the same as the form for a usual trade license. With this, you need to share special details about your place and the work done there. You also should give details about your staff's skills. It is important that you show how your company keeps up good safety standards and offers quality work.
The GCAA will look closely at all the things you give them. They want to make sure your company follows the UAE’s strict safety standards and rules for aviation.
Getting approval from the GCAA means your business meets high standards for working with this important equipment. This is not just about buying and selling. The civil aviation authority and other relevant authorities have set special rules that you must follow for regulatory compliance. If you work with people who know what these authorities want, it can make things much easier. They help you get what you need and send a good application to the civil aviation authority to show that you follow all the rules.
Customs Documentation for Aircraft Engines
When you want to import aircraft engines into Dubai, it is very important to have accurate and complete customs paperwork. The customs authorities check all the details. They want to see what is in your shipment, how much it is worth, and where it comes from. If there are any mistakes or missing forms, you could face long delays or extra checks. You may even have to pay fines.
You should always have these key papers with you: a commercial invoice, a certificate of origin, and a bill of lading or airway bill. These important documents will help make the import process faster and easier for you.
Getting your documents ready the right way will help you with efficient customs clearance. A commercial invoice should have the buyer's name, seller's name, and a clear description of the engine. A packing list needs to state the engine's weight and size. You also need a certificate of origin to show where the engine was made. This certificate helps you find out the duties and follow all rules. If you sort these documents before your shipment comes, you can avoid trouble. The next sections will give you more details about these key documents and how to get them ready for customs clearance.
Essential Documents Needed for Import and Clearance
When you bring in an aircraft engine to Dubai, the customs authorities need some important papers from you. These documents show everything about your shipment. They let the customs team know the value, the country it comes from, and what it is. You must have all this paperwork to follow the UAE import regulations. If you get the papers ready early, you can avoid long delays when the engine arrives at the port.
It is good to keep every document ready. Each document is important for checking the shipment. The commercial invoice shows the price and items you bought. The certificate of origin tells where your goods are from. The bill of lading or airway bill is your contract with the company that moves your things. The packing list helps customs officials to know what is inside quickly if they want to check it.
The main papers you need to have ready for customs clearance are:
- Commercial Invoice: This must show clear details about the exporter and importer. It also needs to give a simple description of the engine. You should list how many engines there are, the cost for each one, and the total cost.
- Certificate of Origin: This paper is important. It shows which country made the aircraft engine. A Chamber of Commerce usually gives this to you.
- Bill of Lading (for sea freight) or Airway Bill (for air freight): You get this document from the shipping company. It acts as both a proof you shipped the items and as a deal for carrying the goods.
- Packing List: A packing list should say what is inside the package, and also give its weight and size.
- Import Permit: If the engine is one that is controlled, you need a special import permit. You get it from the right person, such as the GCAA.
Guidelines for Preparing and Submitting Documentation
To make the customs clearance process easy, you have to be sure that all your documents are correct. Every detail of the papers must be right. Your commercial invoice needs to match your packing list and other documents, like the HS code and the value for each item. Even little mistakes can get noticed by customs officials. This can make them stop and check your shipment and cause delays. Keeping accurate records helps a lot with easy importing and smooth customs clearance.
The customs declarations process in Dubai is now mostly online, using portals like Dubai Trade. This makes things faster for people who import goods. But you have to be careful that all the details you enter are right. If you are the importer, you need to be sure that what you put in your online customs declarations is the same as what's in your real papers. If there are mistakes, these errors can lead to the same problems as having mistakes on paper.
Because aircraft engines can be very complex and cost a lot, it is a good idea to get help from someone who really knows about customs clearance. These agents know how to prepare all the customs paperwork. They make sure your forms are sent in the right way. They will check your documents to see if everything is correct, help you get any permits you need, and even upload papers online for you. With their help, you can avoid the usual mistakes people make in the customs clearance process. They also know how to speak with customs officials, so the process goes much smoother for you.
Customs Clearance Procedures in Dubai
The customs clearance process in Dubai begins as soon as your aircraft engine shipment comes to a port. This port can be an airport or a seaport. After your goods get there, the carrier lets customs know. Then, the shipment goes to a special spot where it waits for customs clearance. At this point, you need to register your shipment with the authorities. You will use a bill of lading or an airway bill at this step of the customs clearance process.
After this, you should make sure all your documents are ready and checked. You or your customs broker need to give all the needed import papers to Dubai Customs. These customs procedures are made to be quick. The systems are electronic, so they help things get done faster. But they still look over every detail to make sure all rules, safety checks, and money matters are right before your engine can come into the country. The next parts will talk more about these steps.
Step-by-Step Guide to the Clearance Process
Getting an aircraft engine brought into Dubai means you need to follow the customs procedures. There are key steps to help you do this in a good and smooth way. You should know about each part of the process before you start. This helps you plan well and make sure you meet all the needs on time. The work starts when you make a declaration. It ends when you get your final release after all steps are done. The process is set to be clear and systematic, so you always know what will come next.
The first thing you need to do is take care of the paperwork. When your shipment comes in, you must file a customs declaration online. This form shows all the key details about your shipment. Customs officials will check your form and look at the papers you give to them. You need to make sure that every detail is right at this time. This step can change how smooth and fast things go for you later.
The customs clearance process has some steps you need to follow. Here are the key steps:
- Document Submission: You have to fill out the customs declaration and send in all required papers, like the commercial invoice and certificate of origin, on the main customs website.
- Customs Inspection: Customs officials may pick your shipment for a physical check. This can be because of risk, or sometimes the officials select at random.
- Duty and Tax Payment: After your declaration gets accepted, the system will let you know the customs duties and VAT you must pay. You need to pay these customs duties.
- Verification of Payment: After you send your payment and it is verified, customs will change the status of your shipment.
- Release Order: Dubai Customs will then give a release order.
- Goods Collection: Then, you can plan to pick up your aircraft engine at the port or airport and also arrange to have it sent to where it needs to go.
Typical Timelines and Processing Duration
The time needed for customs clearance when you import aircraft engines can change a lot. It depends on how complex the customs procedures are. It also matters how accurate the documents are, and how well your customs broker or clearance agent does the job. In Dubai, the customs clearance process might just take a few days. But it can also take several weeks at times. This all depends on the import regulations and if your shipment meets safety standards. Using a licensed customs broker can make the process faster. A skilled customs broker will help you avoid long waits and extra costs.
Duties, Taxes, and Fees for Aircraft Engine Imports
You need to know about the costs you may face when you bring an aircraft engine to Dubai. This helps you plan your budget. It also keeps you from being surprised later. The main things you have to pay are customs duties and Value-Added Tax (VAT). Most goods that come into Dubai have a fixed customs duty. These charges are based on the full worth of your shipment.
Importers have to pay not only duties, but also think about some other taxes. The most important one is the 5% VAT, which began in 2018. This tax goes on the value of your shipment and on any duties that you have to pay. At times, there can be extra fees for things like processing or inspection.
The next parts will show you how these duties and taxes get set. This way, you can get your finances ready.
Understanding Dubai Customs Fees and Calculations
Dubai’s customs fees are based mostly on a percent of the imported goods’ CIF value. CIF value stands for Cost, Insurance, and Freight. This means you will pay customs fees for the total price of the aircraft engine plus the shipping and insurance costs to bring it to Dubai. Because of this, Dubai uses the full amount it takes to get goods to its port when figuring out the customs fees. It is normal practice in Dubai to use the CIF value for this.
For most aircraft parts and engines, the duty is set at 5% of the CIF value. So, if the CIF value of an aircraft engine is AED 1,000,000, you will have to pay AED 50,000 as customs duty. It is important to put the right CIF value on your commercial invoice. Customs regulations need the correct value to make sure the duty is calculated the right way.
While you will see that the 5% rate is common, there are other duty rates for some goods. For example, duty rates for alcoholic beverages can be at 50%. Tobacco products have a duty rate that goes up to 100%. These higher duty rates are from rules that look after public health and help the country get money. But when you bring in aircraft engines, the duty rates are often set at 5% unless there are other special rules.
VAT and Other Tax Considerations for Aircraft Engines
The UAE began using Value-Added Tax (VAT) in 2018. This tax now applies to most goods and services, and it also covers imports. If you import an aircraft engine, you will need to pay a 5% VAT. The VAT is worked out by adding the CIF value and any customs duties you paid. So, the VAT is charged to the total cost of bringing the goods in and clearing them.
For businesses that are registered for VAT in the UAE, this tax does not always end up as a final cost. Many VAT-registered companies in the UAE can get back the VAT they pay on their imports. They do this by using it as an input tax credit when they fill out their next VAT return. This point is important for every importer to think about, because it helps them lower how much cash they have to put in at the start. To get this done, you need the right paperwork. Also, you must make sure your UAE Tax Registration Number (TRN) is linked with your customs file.
Taking care of VAT for plane engine imports in the right way is important. It helps your cash flow and keeps you in line with the rules. In the UAE, the customs system works with the Federal Tax Authority's platform. This helps when you need to declare and pay VAT. You have to give full and correct amounts when handling VAT. Keep good records of all details. This is the best way to pay and get back VAT with no trouble.
Compliance and Inspection Protocols
It is important to follow the rules when you bring aircraft engines into Dubai. This is called regulatory compliance. People check these engines before they can be brought in. The checks are not only to make sure the engines match the packing list. Inspectors also want to know that the engines meet the safety standards set by the UAE. Dubai Customs and the GCAA help to make sure everyone follows these safety standards and the rules.
The steps for checking in the import process may be easy, like looking at papers, or can be detailed, such as a complete check of the engine. These checks show if your engine is safe to use and if it meets all rules for aviation. If your engine does not pass these rules, your shipment might not get in. So, it is very important to get ready for these checks and make sure your engine passes all needed tests for technical points and safety. In the next parts, you will read more about these inspection rules.
Safety, Quality, and Technical Inspection Requirements
When you bring an aircraft engine into the country, you will need to go through safety, quality, and technical checks. These are important checks and not just chosen by chance. The civil aviation authority in the UAE uses them to keep high safety standards in civil aviation. The General Civil Aviation Authority is the group that sets the rules for these checks. Their goal is to make sure every important engine part that enters the country is working well and safe for people.
A technical check can be done to see if the engine's details match the rules and the maker's advice. In this check, the officials may look at logbooks, notes about care, and any safety notices that go with the engine's serial number. This helps show that the engine has been cared for in the right way. It also proves that all of the parts are real and can be tracked.
The main goal of these checks is to keep public health and safety safe. A plane engine is key to this. There must be no mistakes at all because of how important the engine is. People who bring engines into Dubai need to show proof of everything about the engine. They have to give clear papers that say the engine's past and how good it is now. Before they can bring an engine into Dubai's strict aviation market, people must meet these rules and pass the needed quality checks.
Managing Non-Compliance Issues and Redressal
Running into a non-compliance issue during the customs clearance process can hold you up. It may slow things down and sometimes you will have to pay money as penalties. Many of these problems come from small mistakes. These can be things like wrong paperwork, errors in values, or not having permits before the goods ship out. If something goes wrong, the customs authorities will stop the customs clearance process. It will not go forward until you fix the problem.
The first thing to do is find out why there is a problem with compliance. A customs broker or agent can help with this. They talk with customs authorities and find out what is wrong. It may be because there is a missing signature on a form. Sometimes, it may be a question about the engine’s value. You need to know what the problem is so you can fix it. When the issue is clear, you will be able to take steps to solve it.
Fixing the issue might mean you have to send new papers. You may also need to give more details or pay a fine. The main thing is to reply fast and be clear about what is happening. If you try to fight or keep something hidden, the problem will only get worse. Work together with the customs officials and show that you care about regulatory compliance. This is the best way to solve the problem and get your shipment released.
Practical Considerations When Shipping Aircraft Engines
Shipping aircraft engines needs more than just filling out forms or following rules. Careful planning is needed for this job. The engines are costly, big, and they can be harmed if you do not handle them right. There have to be special ways to move and look after the engines. People must keep them safe and well-protected at every step. This has to start from the place the engine leaves and go all the way until it gets to Dubai. The work also means you need to pack the engine well and have good insurance for it.
Following logistics best practices is very important for a shipment to go well. A simple way to do this is to work with people who have a lot of knowledge about sending aviation parts. A freight forwarder who has experience and a customs broker who knows the job can help you in many ways. These partners work to take care of the hard steps in shipping and customs. They make sure your asset gets the right care in all steps. The next sections will show more about these best practices and explain how a customs broker and freight forwarder help you.
Choosing an Experienced Customs Broker or Agent
There are many steps to bring in an aircraft engine. So, you need to pick a customs broker or agent who knows the work well. A licensed customs broker talks to customs authorities for you. They also handle all the steps with them. They help you follow the right rules. A licensed customs broker knows a lot about Dubai import regulations. This can help you save both your time and money.
An experienced agent helps with more than basic admin work. They also give you smart advice. They know the specific requirements you will need to meet for high-value aviation parts. A good agent can often find possible problems before they come up. This way, your work does not slow down and the clearance is smooth. A company like Interlink Freight Agency Customs Broker has what you need for these hard jobs. They know how to handle the process from beginning to end.
When you choose a customs broker, there are some things you should look for.
- You must have a license that lets you work in Dubai.
- You need to have worked with aircraft parts and with expensive goods before.
- You must know about the GCAA rules and what they ask for.
- You should get to know customs officials and have good connections with them.
- People should say you are professional, and that you talk in a clear way.
Insurance, Packaging, and Logistics Best Practices
Proper packaging, good insurance, and clear handling steps are the best practices when you send a high-value thing like an aircraft engine. You need to make sure the engine is placed in a custom crate or on a stand. This helps keep it safe when it is moved. The crate or stand should protect the engine from shock, shaking, and other problems during shipping. If you do not package the engine well, it can get very damaged. So, you must pay the most attention to this area.
Insurance is a must when sending an engine. A normal carrier does not cover much. A full cargo or freight insurance gives you coverage for all of the engine’s value if it gets lost or has any damage while shipping. Aircraft engines cost a lot, so it is a big money risk to skip complete insurance. Make sure you arrange this with your freight forwarder or a special insurance company before they come to pick up the engine.
To have a good trip, you should use these best practices for planning.
- Work with a freight forwarder that knows how to take care of large and breakable items.
- Make sure the engine is fastened well and secured in the right shipping stand or crate.
- Use materials that take up moisture and wrap the engine with protective covers. This helps stop rust from showing up.
- Get full cargo insurance that covers the full value if you need to replace it.
- Plan the route and timing of shipping closely. This cuts down travel time and reduces how often your cargo gets handled.
- Keep in touch with your logistics partners all through the whole process.
Conclusion
To sum up, you need to know the main rules for customs clearance when you want to bring aircraft engines into Dubai. Work with the right authorities. Get the needed licenses. Follow global rules for aircraft. Make sure all your paperwork is correct. Understand customs procedures well. This will help speed things up. It can also keep you away from unwanted delays or customs issues. Careful planning and using the best tools can help you deal with the complexities of aircraft engine imports. If you want advice for your needs, talk to our experts today!
Frequently Asked Questions
Are there restrictions based on the country of origin for aircraft engine imports into Dubai?
Dubai is known for keeping trade open. But when it comes to aircraft engines, things are different. All imports must pass strict checks, no matter where the engine comes from. The import regulations say you must have a valid certificate of origin for customs clearance. Customs authorities and the civil aviation authority will review all the paperwork. They look into the engine’s history to be sure it meets the safety and quality rules in the UAE. The rules do not block imports from any country. But every single import has to follow all legal and technical rules set by UAE law.
What should I do if my aircraft engine shipment faces customs delays in Dubai?
If your shipment is held at customs, you should call your customs broker right away. Your broker can talk to customs officials to see why there is a delay. A delay might happen because there is a problem with the paperwork, the value is not clear, or they need to check things further.
Your broker will tell you what needs to be done for regulatory compliance. This helps you move your shipment through the customs clearance process faster. A good customs broker will help fix the issue quickly and easily.
Is insurance required for importing aircraft engines into Dubai?
While you may not need to show full cargo insurance papers to customs every time you clear goods, it is still something you need to have. Most people do this. Customs duties are set using the CIF value. That means the total cost is the price of the cargo, the insurance, and the freight. Insurance is always included in the value you list for imports. Aircraft engines can cost a lot. If you move them without having insurance in case of damage or loss, you risk losing a lot of money. It is very important to have insurance, so you can handle logistics and risk in a good way.









